您好,欢迎访问陕西省中医药研究院陕西省中医医院官方网站!
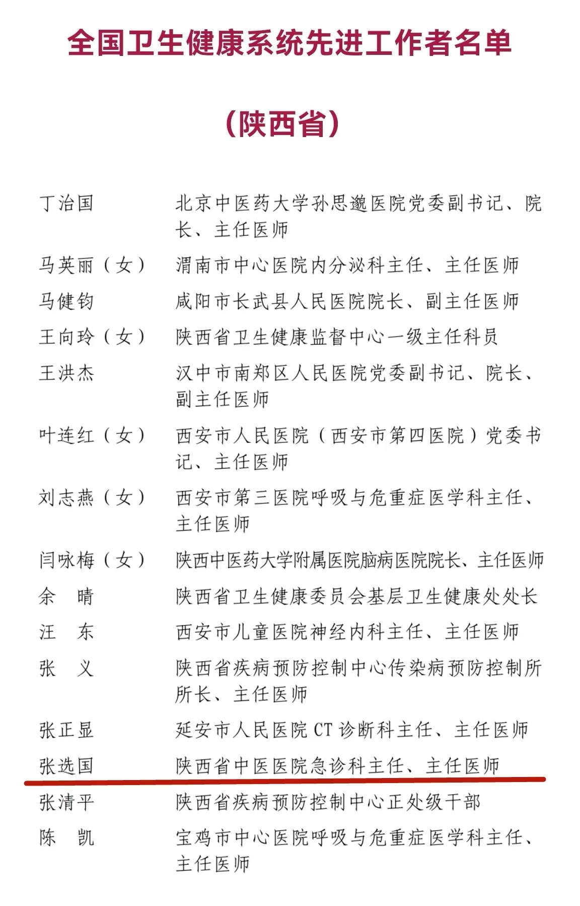
3月31日,人力资源社会保障部、国家卫生健康委、国家中医药局、国家疾控局印发关于表彰全国卫生健康系统先进集体、先进工作者及“白求恩奖章”获得者的决定,陕西省中医医院急诊科主任、主任医师张选国荣获“全国卫生健康系统先进工作者”称号。

个人简介
张选国,男,汉族,1976年11月出生,陕西周至人,中共党员,博士研究生,现任陕西省中医医院急诊科、重症医学科主任。从事临床工作20余年,张选国始终不忘初心,以实际行动守护者老百姓的生命健康。创建中医院急诊重症一体化发展模式,年均治疗1000余例急危重症患者,充分发挥中医药的作用,大大提高了抢救成功率。近5年组织急危重症疑难病例讨论500余次,指导创建2个区县级中医医院重症医学科。因工作表现突出,张选国先后被授予“陕西敬业奉献好人”“陕西省岗位学雷锋标兵”“三秦最美医务工作者”等荣誉称号。

先进事迹
一、深耕专业,巧用中医治重症
张选国从事中西医内科及急危重症临床工作20余年,擅长于脓毒血症、休克、呼吸衰竭、心力衰竭、急性冠脉综合征、急性脑梗死、多脏器功能衰竭等急危重症的中西医综合治疗。在救治急危重症患者中,对重症患者的胃肠功能障碍,采用中医改善胃肠功能之腑气不通,突出滋阴增液,通腑排毒法治疗,使重症患者的胃肠功能得到改善;采用健脾益气,固肠止泻法治疗胃肠功能之虚弱久泻不止等。对患者出现的凝血功能障碍,采用补气活血化瘀法改善患者的凝血功能,对患者的预后起到了积极的作用。根据中医理论中“肺与大肠相表里”学说,主张通过灌肠通腑法,治疗重症肺炎、慢性阻塞性肺疾病急性加重期、急性呼吸窘迫综合征等肺系重症,取得了较为满意的疗效。对于感染性疾病导致的高热患者辨证论给予发汗解表、和解少阳、通腑泄热之法,对治疗高热患者取得了满意的效果。充分发挥了中医药在急危重症患者救治中的积极作用,成功救治了脓毒血症、感染性休克、重症肺炎、急性呼吸窘迫综合征、多脏器功能衰竭等多种复杂危重病人。
二、勇担使命,奋战一线保民安
2019年新冠疫情爆发,张选国同志临危受命,投入抗疫之战。带领发热门诊同事连夜制定工作制度、接诊流程及岗位职责,并进行人员培训。面对未知的恐惧,他带头进入隔离区,主动要求多值班,加班加点,废寝忘食。在他的指导下,发热门诊接诊陕西省第七例新冠肺炎确诊病例,并将患者安全转运至定点医院。在新冠肺炎阻击战中,他带领团队连续多日坚守,急诊、发热门诊无一例错诊、漏诊病例发生,医务人员实现零感染。疫情形势愈发严峻。作为抗疫医疗队队长兼临时党支部书记,先后参加了支援长安区医院、宝鸡市中心医院的医疗队工作。2021年12月,他带队支援长安区医院。带头第一批进入隔离病区,迅速部署开展工作。他白天在病房查看患者情况,针对病情变化及时调整治疗方案,夜里回到隔离酒店,顾不上休息,又认真梳理各项数据,将重点信息上报医院和国家督导组。因连续多日忙碌的工作,不规律的饮食和作息,一日凌晨3点,他在一阵剧烈的腹痛中醒来,自行判断是肾结石复发,没时间就医,忍痛在房间内进行大量饮水、活动排石,疼痛稍缓解后第二天又继续坚持工作。他带队管理的病区共收治新冠患者47人,经中西医结合治疗,均痊愈出院,得到了国家专家组的一致好评。2022年3月份,宝鸡市疫情暴发,张选国同志再次带队支援宝鸡。此次支援累计收治新冠病人200余人,他积极发挥中医药优势,除婴儿外,90%以上的患者均使用了穴位按摩、“八段锦”、“六字诀”等中医药治疗,疗效显著。

三、坚守岗位,恪守医者初心
2022年底,疫情防控形势进入了艰难复杂的时期。陕西省中医医院作为陕西省中医医疗的重要保障单位,张选国义不容辞地承担起了患者救治任务。急诊科是急危重症患者最集中、病种最多、抢救和管理任务最重的科室,同时又面临着医护人员感染后减员等严峻考验,进入到了前所未有的艰难时期。他带领大家竭尽全力,强调“救治第一”,任何时候都要以患者的病情为第一要务。他不停地为患者联系床位,积极协调分流,忙碌的身影穿梭在抢救室、诊室、分诊台之间,指挥抢救危重症患者。没有从天而降的英雄,只有挺身而出的凡人。作为重症医学科主任,面对重症高峰,和每个ICU医护一样,他连续多日坚守在岗位一线,不放弃任何一名患者,时刻准备从死神手中抢人。为应对重症高峰,他强忍着自身感染后身体的不适,积极投入到重症患者的救治中,带领大家查房、阅片,时刻关注患者指标变化,制定个体化诊疗方案,积极组织多学科会诊、疑难病例讨论,院际诊疗方案讨论等。在他的带领下,急诊科、重症医学科年业务工作量创建院以来历史新高,得到了患者、医院及社会各界的高度好评。
备案号:陕ICP备17003884号-1
电话:029-87213310 【全年咨询时间】08:00-12:00;14:00-17:30
Copyright © 版权所有:All Rights Reserved 陕西省中医医院
陕西省中医医院
陕西省中医药研究院